NATURE
Mapping glycoprotein structure reveals Flaviviridae evolutionary history
- By fromermedia@gmail.com
- . September 4, 2024
Grove, J. & Marsh, M. The cell biology of receptor-mediated virus entry. J. Cell Biol. 195, 1071–1082 (2011). Article CAS
Frontostriatal salience network expansion in individuals in depression
- By fromermedia@gmail.com
- . September 4, 2024
Winter, N. R. et al. Quantifying deviations of brain structure and function in major depressive disorder across neuroimaging modalities. JAMA
A local-to-global emissions inventory of macroplastic pollution
- By fromermedia@gmail.com
- . September 4, 2024
United Nations Environment Programme. UNEA Resolution 5/14 entitled “End plastic pollution: towards an international legally binding instrument”. United Nations Environment
Recurrent evolution and selection shape structural diversity at the amylase locus
- By fromermedia@gmail.com
- . September 4, 2024
Amylase gene naming conventions The reference genome GRC38 represents an H3 haplotype with three copies of the AMY1 gene and
A climate threshold for ocean deoxygenation during the Early Cretaceous
- By fromermedia@gmail.com
- . September 4, 2024
Jenkyns, H. C. Geochemistry of oceanic anoxic events. Geochem. Geophys. Geosyst. 11, Q03004 (2010). Article ADS Google Scholar Raup, D.
Immune system adaptation during gender-affirming testosterone treatment
- By fromermedia@gmail.com
- . September 4, 2024
Inclusion and ethics Twenty-three adult individuals who were assigned female sex at birth and who were undergoing masculinizing gender-affirming treatment
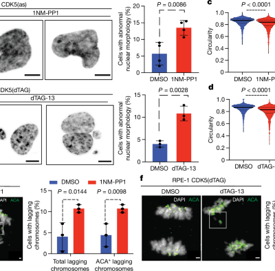
CDK5–cyclin B1 regulates mitotic fidelity
- By fromermedia@gmail.com
- . September 4, 2024
Wieser, S. & Pines, J. The biochemistry of mitosis. Cold Spring Harb. Perspect. Biol. 7, a015776 (2015). Article PubMed PubMed
Bioprospecting marine microbial genomes to improve biotechnology
- By fromermedia@gmail.com
- . September 4, 2024
Nature, Published online: 04 September 2024; doi:10.1038/d41586-024-02661-6 The direct recovery of microbial genomes from complex environments is now routine. Going
Engineered T cell therapy for central nervous system injury
- By fromermedia@gmail.com
- . September 4, 2024
GBD 2016 Traumatic Brain Injury and Spinal Cord Injury Collaborators.Global, regional, and national burden of traumatic brain injury and spinal
Countdown to a nuclear clock
- By fromermedia@gmail.com
- . September 4, 2024
Nature, Published online: 04 September 2024; doi:10.1038/d41586-024-02662-5 An ultra-precise laser synchronized to one of the world’s most precise clocks has