NATURE
Mechanisms that clear mutations drive field cancerization in mammary tissue
- By fromermedia@gmail.com
- . September 4, 2024
Mice All mice used for experiments were adult females from a mixed background, housed under standard laboratory conditions and receiving
Alternating high-fat diet enhances atherosclerosis by neutrophil reprogramming
- By fromermedia@gmail.com
- . September 4, 2024
Libby, P. The changing landscape of atherosclerosis. Nature 592, 524–533 (2021). Article ADS CAS PubMed Google Scholar Strohacker, K., Carpenter,
Global marine microbial diversity and its potential in bioprospecting
- By fromermedia@gmail.com
- . September 4, 2024
Rusch, D. B. et al. The Sorcerer II Global Ocean Sampling Expedition: northwest Atlantic through eastern tropical Pacific. PLoS Biol.
a researcher’s quest to keep his own work from being plagiarized
- By fromermedia@gmail.com
- . September 4, 2024
Bioinformatician Sam Payne stumbled on a manuscript in March that included figures that, he says, looked identical to those in
No basis for claim that 80% of biodiversity is found in Indigenous territories
- By fromermedia@gmail.com
- . September 4, 2024
Tsimane’ people in the Bolivian Amazon weave palm leaves together to thatch dwellings.Credit: Joan de la Malla For the past
DNA methylation controls stemness of astrocytes in health and ischaemia
- By fromermedia@gmail.com
- . September 4, 2024
Animals The following mouse lines were used: C57BL/6N (for wild-type control, naive condition and neurosphere assay), Ifnar−/−Ifngr−/− (for IFNAGRKO naive
A polymer-like ultrahigh-strength metal alloy
- By fromermedia@gmail.com
- . September 4, 2024
Matloff, L. Y. et al. How flight feathers stick together to form a continuous morphing wing. Science 367, 293–297 (2020).
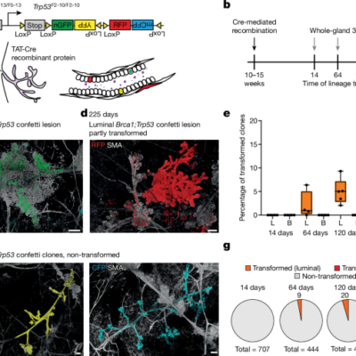
Breast cancer blocked by multiple natural lines of defence
- By fromermedia@gmail.com
- . September 4, 2024
Nature, Published online: 04 September 2024; doi:10.1038/d41586-024-02658-1 Cancer-promoting mutations are common in healthy tissue but rarely lead to tumour formation.
An aberrant immune–epithelial progenitor niche drives viral lung sequelae
- By fromermedia@gmail.com
- . September 4, 2024
Nalbandian, A. et al. Post-acute COVID-19 syndrome. Nat. Med. 27, 601–615 (2021). Article CAS PubMed PubMed Central Google Scholar Choutka,
Gravitational instability in a planet-forming disk
- By fromermedia@gmail.com
- . September 4, 2024
Chiang, E. & Youdin, A. N. Forming planetesimals in solar and extrasolar nebulae. Annu. Rev. Earth Planet. Sci. 38, 493–522