NATURE
The genetic legacy of the wild ancestors of modern cattle
- By fromermedia@gmail.com
- . October 30, 2024
Rossi, C. et al. Nature https://doi.org/10.1038/s41586-024-08112-6 (2024). Article Google Scholar van Vuure, C. Retracing the Aurochs: History, Morphology and Ecology
Engineered receptors show how humans tell countless odour molecules apart
- By fromermedia@gmail.com
- . October 30, 2024
Nature, Published online: 30 October 2024; doi:10.1038/d41586-024-03396-0 How do odorant receptors in the human nose recognize a wide variety of
Clonal dynamics after allogeneic haematopoietic cell transplantation
- By fromermedia@gmail.com
- . October 30, 2024
Study population Ten donor–recipient pairs were selected from the original 45 HCT recipients and HLA-matched sibling donors who were enrolled
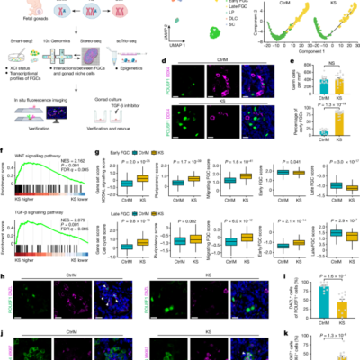
How the extra X chromosome impairs the development of male fetal germ cells
- By fromermedia@gmail.com
- . October 30, 2024
Guo, F. et al. The transcriptome and DNA methylome landscapes of human primordial germ cells. Cell 161, 1437–1452 (2015). Article
The oldest tadpole reveals evolutionary stability of the anuran life cycle
- By fromermedia@gmail.com
- . October 30, 2024
Handrigan, G. R. & Wassersug, R. J. The anuran Bauplan: a review of the adaptive, developmental, and genetic underpinnings of
The midlife crisis is not universal
- By fromermedia@gmail.com
- . October 30, 2024
The midlife crisis has been called one of the most consistently observed patterns in the social sciences. But an analysis
New study reveals a refuge for rare wildlife
- By fromermedia@gmail.com
- . October 30, 2024
The Central Cardamom Mountains are some of Southeast Asia’s most pristine expanses of wilderness — long considered a refuge for
Avatar therapy helps people with psychosis stand up to the voices in their heads
- By fromermedia@gmail.com
- . October 30, 2024
Hello Nature readers, would you like to get this Briefing in your inbox free every day? Sign up here. Small
baby shoes, worn way too often
- By fromermedia@gmail.com
- . October 30, 2024
“Gardener, why is there a jaguar crawling through the ship’s ductwork?” “There isn’t, Maintenance. You must be mistaken.” “My sensors
What’s so special about the human brain?
- By fromermedia@gmail.com
- . October 30, 2024
Looking at brain cells closely has shown some interesting patterns. Over the past five years, techniques that enable scientists to