NATURE
Trust in scientists starts to recover in the United States at last — but barely
- By fromermedia@gmail.com
- . November 14, 2024
A March for Science rally in Massachusetts. This year, public trust in scientists edged up over 2023 levels, a survey
Google uses millions of phones to map Earth’s ionosphere and improve GPS
- By fromermedia@gmail.com
- . November 14, 2024
Sun rays keep a portion of the upper atmosphere’s molecules ionized, causing anomalies in the propagation of radio waves.Credit: JSC/NASA
Bone marrow in the skull plays a surprisingly important role in ageing
- By fromermedia@gmail.com
- . November 14, 2024
Download the Nature Podcast 13 November 2024 In this episode: 00:46 The role of skull bone marrow in ageing During
CRISPR builds a big tomato that’s actually sweet
- By fromermedia@gmail.com
- . November 14, 2024
Two changes make tomatoes tastier.Credit: Majdi Fathi/NurPhoto/Getty Rotten tomatoes no more: growing sweeter tomatoes is possible by editing just two
Reducing pregnancy risk could be as easy as chewing gum
- By fromermedia@gmail.com
- . November 14, 2024
Infections of the gums can trigger inflammation and the spread of bacteria through the bloodstream — and have been linked
Why it’s in rich nations’ interests to fund climate finance
- By fromermedia@gmail.com
- . November 14, 2024
As the Spanish city of Valencia recovers from devastating flash floods and southern US states mop up after two hurricanes
Why AI-generated recommendation letters sell applicants short
- By fromermedia@gmail.com
- . November 14, 2024
Maroun Khoury emphasizes the need to draw on personal interactions and experiences when writing letters of recommendation.Credit: Damircudic/Getty As a
Dental evidence for extended growth in early Homo from Dmanisi
- By fromermedia@gmail.com
- . November 13, 2024
Propagation phase-contrast synchrotron microtomography Cranium D2700 and associated mandible D2735 were scanned at the ID19 beamline of the European Synchrotron
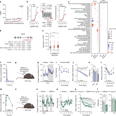
NK2R control of energy expenditure and feeding to treat metabolic diseases
- By fromermedia@gmail.com
- . November 13, 2024
Mice Mouse studies performed at the University of Copenhagen were approved by The Danish Animal Experiments Inspectorate (permit number: 2018-15-0201-01441
Amid a vanishing savanna, new corridor a ‘big win’ for wildlife
- By fromermedia@gmail.com
- . November 13, 2024
Brazil is home to a vast, but overlooked, tropical savanna called the Cerrado. This sprawling patchwork of open grassland and