NATURE
Highest ocean heat in four centuries places Great Barrier Reef in danger
- By fromermedia@gmail.com
- . August 7, 2024
Australian Institute of Marine Science. Long-Term Monitoring Program. https://www.aims.gov.au/research-topics/monitoring-and-discovery/monitoring-great-barrier-reef/long-term-monitoring-program (2024). Hughes, T. P. et al. Global warming and recurrent mass
Physics solves a training problem for artificial neural networks
- By fromermedia@gmail.com
- . August 7, 2024
Xue, Z. et al. Nature 632, 280–286 (2024). Article Google Scholar McMahon, P. L. Nature Rev. Phys. 5, 717–734 (2023).
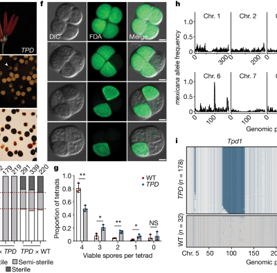
Teosinte Pollen Drive guides maize diversification and domestication by RNAi
- By fromermedia@gmail.com
- . August 7, 2024
Sandler, L. & Novitski, E. Meiotic drive as an evolutionary force. Am. Nat. 91, 105–110 (1957). Article Google Scholar Presgraves,
Structure of the human dopamine transporter in complex with cocaine
- By fromermedia@gmail.com
- . August 7, 2024
Giros, B., Jaber, M., Jones, S. R., Wightman, R. M. & Caron, M. G. Hyperlocomotion and indifference to cocaine and
Protein droplets spread to seal tight junctions
- By fromermedia@gmail.com
- . August 7, 2024
Nature, Published online: 07 August 2024; doi:10.1038/d41586-024-02234-7 Cells that form tissue barriers rely on cell–cell contacts called tight junctions. These
Titration of RAS alters senescent state and influences tumour initiation
- By fromermedia@gmail.com
- . August 7, 2024
Cell culture hTERT-RPE1 cells (a telomerase-immortalized human retinal pigment epithelial cell line; CRL-4000, American Type Culture Collection) were grown in
Prognostic genome and transcriptome signatures in colorectal cancers
- By fromermedia@gmail.com
- . August 7, 2024
Patient cohort Patients diagnosed with CRC between 2004 and 2019, at Uppsala University Hospital or Umeå University Hospital, were eligible
ILC2-derived LIF licences progress from tissue to systemic immunity
- By fromermedia@gmail.com
- . August 7, 2024
Mice All mice were maintained in the Medical Research Council ARES animal facility under specific-pathogen-free conditions at 19–23 °C and 45–65%
Coevolution of craton margins and interiors during continental break-up
- By fromermedia@gmail.com
- . August 7, 2024
Mapping the great escarpments We model escarpment features using the SRTM void-filled 15-arcsec GMTED2010 datasets digital elevation models (DEMs) from
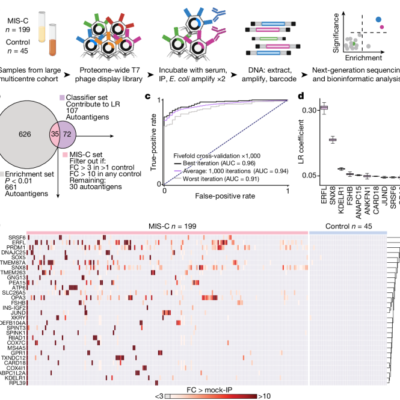
Molecular mimicry in multisystem inflammatory syndrome in children
- By fromermedia@gmail.com
- . August 7, 2024
Patients Patients were recruited through the prospectively enrolling multicentre Overcoming COVID-19 and Taking on COVID-19 Together study in the USA.