NATURE
LLMs produce racist output when prompted in African American English
- By fromermedia@gmail.com
- . August 28, 2024
Wang, S. et al. Preprint at arXiv https://doi.org/10.48550/arXiv.2403.18105 (2024). Hofmann, V., Kalluri, V. R., Jurafsky, D. & King, S. Nature
Uncertain competition coefficients undermine inferences about coexistence
- By fromermedia@gmail.com
- . August 28, 2024
Urban, M. C. et al. Improving the forecast for biodiversity under climate change. Science 353, aad8466 (2016). Article PubMed Google
The heart is put at risk of rupture by cells bordering damaged tissue
- By fromermedia@gmail.com
- . August 28, 2024
Nature, Published online: 28 August 2024; doi:10.1038/d41586-024-02436-z After a heart attack, cardiac muscle cells at the border between injured and
Fibrin drives thromboinflammation and neuropathology in COVID-19
- By fromermedia@gmail.com
- . August 28, 2024
Animals C57BL/6 mice and K18-hACE2 mice (strain: B6.Cg-Tg(K18-ACE2)2Prlmn/J) were purchased from the Jackson Laboratory. Fga−/− mice52 and Fggγ390–396A mice53 were
Spatially clustered type I interferon responses at injury borderzones
- By fromermedia@gmail.com
- . August 28, 2024
Animals Adult C57BL/6J mice were purchased from the Jackson Laboratory at 10 weeks of age and were housed in a
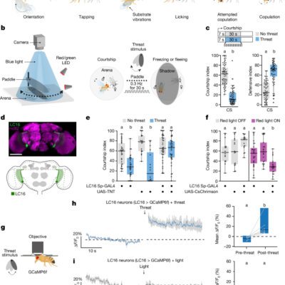
Mating proximity blinds threat perception
- By fromermedia@gmail.com
- . August 28, 2024
Resource availability Requests for additional information and reagents should be addressed to the lead author (C.R.). All data generated in
Tuberculosis in otherwise healthy adults with inherited TNF deficiency
- By fromermedia@gmail.com
- . August 28, 2024
Human participants Both the patients and the relatives studied are alive and being followed up in Colombia. They were recruited
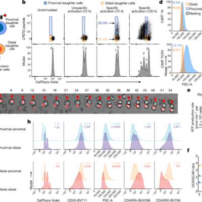
Fate induction in CD8 CAR T cells through asymmetric cell division
- By fromermedia@gmail.com
- . August 28, 2024
Lentiviral constructs and production, in vitro transcription, cell lines and cell culture All cells in this study were cultured in
AI generates covertly racist decisions about people based on their dialect
- By fromermedia@gmail.com
- . August 28, 2024
Zhao, W. et al. WildChat: 1M ChatGPT interaction logs in the wild. In Proc. Twelfth International Conference on Learning Representations
A population code for spatial representation in the zebrafish telencephalon
- By fromermedia@gmail.com
- . August 28, 2024
Experimental set-up Simultaneous behavioural and neural imaging by tracking microscopy Tracking microscopy was performed as described in our previous study7.