NATURE

Smashing atomic nuclei together reveals their elusive shapes
- By fromermedia@gmail.com
- . November 6, 2024
Inside the Relativistic Heavy Ion Collider’s STAR detector, which can track the thousands of particles produced when ions collide.Credit: Science

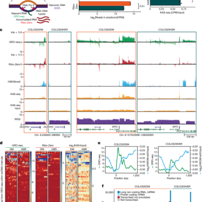
Enhancing transcription–replication conflict targets ecDNA-positive cancers
- By fromermedia@gmail.com
- . November 6, 2024
Antibodies and reagents Antibodies Antibodies were procured from the following: H3K36me3 (Abcam, catalogue no. ab9050), γH2AX (Millipore, catalogue no. 05-636

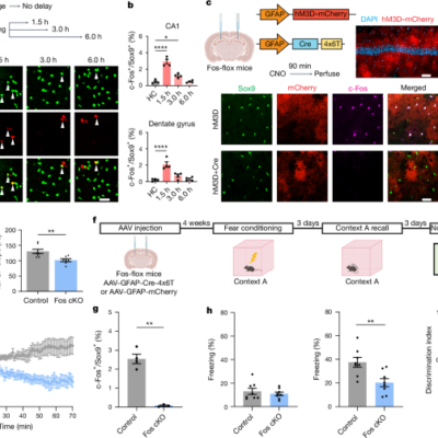
Learning-associated astrocyte ensembles regulate memory recall
- By fromermedia@gmail.com
- . November 6, 2024
Josselyn, S. A. & Tonegawa, S. Memory engrams: recalling the past and imagining the future. Science 367, eaaw4325 (2020). Article

Blood test could help diagnose bipolar disorder — but some researchers are sceptical
- By fromermedia@gmail.com
- . November 6, 2024
Scientists have developed a blood test that uses biomarkers to help diagnose bipolar disorder.Credit: John Thys/Reporters/Science Photo Library A first-of-its-kind

Tracking methane super-emitters from space
- By fromermedia@gmail.com
- . November 6, 2024
No one noticed when an old pipe started spewing methane into the sky in the British countryside. The leak, near

All we are is our memories
- By fromermedia@gmail.com
- . November 6, 2024
The brochure had got it exactly right. All we are is our memories, Zane thought. He remembered the salesman’s pitch,

Eyes in the sky usher in new era of law and order
- By fromermedia@gmail.com
- . November 6, 2024
Nature, Published online: 06 November 2024; doi:10.1038/d41586-024-03593-x Satellite imagery is getting sharper and is gradually making its way into the

The man sniffing out fraudsters that sell fake degrees
- By fromermedia@gmail.com
- . November 6, 2024
Hello Nature readers, would you like to get this Briefing in your inbox free every day? Sign up here. The

Creating new materials by turning failure on its head
- By fromermedia@gmail.com
- . November 6, 2024
RESEARCH BRIEFINGS 06 November 2024 Usually, materials either are stiff or can absorb shocks or vibrations; they rarely achieve both.

Citizen scientists can be chemists — give them a chance
- By fromermedia@gmail.com
- . November 6, 2024
What do the brain map of the fruit fly, the location of exoplanet WASP-77 A b, the identification of antibiotic