NATURE
Blood culture-free ultra-rapid antimicrobial susceptibility testing
- By fromermedia@gmail.com
- . July 25, 2024
Heuverswyn, J. V. et al. Association between time to appropriate antimicrobial treatment and 30-day mortality in patients with bloodstream infections:
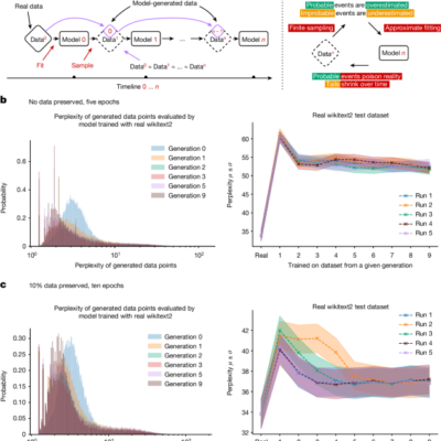
AI models collapse when trained on recursively generated data
- By fromermedia@gmail.com
- . July 25, 2024
Here we provide a theoretical intuition for the phenomenon of model collapse. We argue that the process of model collapse
Cryo-EM architecture of a near-native stretch-sensitive membrane microdomain
- By fromermedia@gmail.com
- . July 25, 2024
Yeast strains Yeast strains used for endogenous protein expression and purification were constructed using classical recombination methods. Yeast strains with
peri-Fused polyaromatic molecular contacts for perovskite solar cells
- By fromermedia@gmail.com
- . July 25, 2024
Li, L. et al. Flexible all-perovskite tandem solar cells approaching 25% efficiency with molecule-bridged hole-selective contact. Nat. Energy 7, 708–717
Why you should perform a premortem on your research
- By fromermedia@gmail.com
- . July 25, 2024
Researchers can pre-empt the possibility of their ideas ending up in the morgue by challenging them early.Credit: Rafe Swan/Getty Like
Rapid sepsis test identifies bacteria that spark life-threatening infection
- By fromermedia@gmail.com
- . July 25, 2024
Download the Nature Podcast 24 July 2024 In this episode: 00:48 A rapid way to identify serious bacterial infections A
TMEFF1 is a neuron-specific restriction factor for herpes simplex virus
- By fromermedia@gmail.com
- . July 25, 2024
Stahl, J. P. & Mailles, A. Herpes simplex virus encephalitis update. Curr. Opin. Infect. Dis. 32, 239–243 (2019). Article PubMed
AI models fed AI-generated data quickly spew nonsense
- By fromermedia@gmail.com
- . July 25, 2024
Training artificial intelligence (AI) models on AI-generated text quickly leads to the models churning out nonsense, a study has found.
Motor neurons move a fly’s head in different directions depending on its starting posture
- By fromermedia@gmail.com
- . July 25, 2024
RESEARCH BRIEFINGS 24 July 2024 Motor neurons control the muscles and are therefore the only means through which the brain
AI is vulnerable to attack. Can it ever be used safely?
- By fromermedia@gmail.com
- . July 25, 2024
In 2015, computer scientist Ian Goodfellow and his colleagues at Google described what could be artificial intelligence’s most famous failure.