NATURE
Architecture and activation mechanism of the bacterial PARIS defence system
- By fromermedia@gmail.com
- . August 7, 2024
Georjon, H. & Bernheim, A. The highly diverse antiphage defence systems of bacteria. Nat. Rev. Microbiol. 21, 686–700 (2023). Article
The ribosome lowers the entropic penalty of protein folding
- By fromermedia@gmail.com
- . August 7, 2024
Protein expression and purification DNA constructs of FLN5 were previously described7,11. Coding sequences for titin I27 and HRAS were introduced
Glycosphingolipid synthesis mediates immune evasion in KRAS-driven cancer
- By fromermedia@gmail.com
- . August 7, 2024
Ubellacker, J. M. et al. Lymph protects metastasizing melanoma cells from ferroptosis. Nature 585, 113–118 (2020). Article ADS CAS PubMed
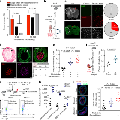
DNA-sensing inflammasomes cause recurrent atherosclerotic stroke
- By fromermedia@gmail.com
- . August 7, 2024
All consumables, such as antibodies, chemicals and so on can, be found in the resource list in Supplementary Table 6.
Breast-cancer cells enlist nerves to spread throughout the body
- By fromermedia@gmail.com
- . August 7, 2024
Breast cancer cells (artificially coloured) are more likely to spread from tumours that include more nerve fibres than from those
A spatial expression atlas of the adult human proximal small intestine
- By fromermedia@gmail.com
- . August 7, 2024
Moor, A. E., Harnik, Y., Ben-Moshe, S., Massasa, E. E., Rozenberg, M., Eilam, R., Bahar Halpern, K. & Itzkovitz, S.
aridity spurs diversity of traits
- By fromermedia@gmail.com
- . August 7, 2024
Download the Nature Podcast 7 August 2024 In this episode: 00:48 Plant trait diversity in drylands A study reveals that,
Scientists are falling victim to deepfake AI video scams — here’s how to fight back
- By fromermedia@gmail.com
- . August 7, 2024
Credit: Getty Imagine Kgomotso Mathabe’s surprise when, in January, a colleague alerted her that a video of her promoting a
why local researchers are excited
- By fromermedia@gmail.com
- . August 7, 2024
Palaeontologists in Thailand have identified one of the first tyrannosauroid fossils in southeast Asia1. The discovery has excited researchers because
Day tripper
- By fromermedia@gmail.com
- . August 7, 2024
Squeee, squeee, squeak. The Welcome Centre desk attendant scanned, squeegee in hand, for more spots on the perfectly transparent exterior