NATURE
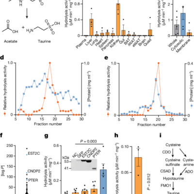
PTER is a N-acetyltaurine hydrolase that regulates feeding and obesity
- By fromermedia@gmail.com
- . August 7, 2024
Chemicals dl-Dithiothreitol (DTT) (D0632-1G), taurine (T0625-100G), acetate (S2889-250G), isoleucine (I2752-1G), l-methionine (M5308-25G), l-leucine (L8000-25G), l-valine (V-0500), l-serine (S260-0), l-proline (P0380-100G),
How migrating cells define their back to move forward
- By fromermedia@gmail.com
- . August 7, 2024
RESEARCH BRIEFINGS 07 August 2024 Migrating cells must determine where to form a front end and a back end. A
The genomic landscape of 2,023 colorectal cancers
- By fromermedia@gmail.com
- . August 7, 2024
Sample collection The following steps were taken for sample collection. (1) Ethics approval was provided to the 100kGP by the
Membrane prewetting by condensates promotes tight-junction belt formation
- By fromermedia@gmail.com
- . August 7, 2024
Cell culture in two-dimensional monolayers HEK293 and MDCK-II (00062107, Public Health England) cells were cultured as two-dimensional monolayers in minimal
Great Barrier Reef’s temperature soars to 400-year high
- By fromermedia@gmail.com
- . August 7, 2024
Marine heatwaves are increasingly bleaching corals in the Great Barrier Reef off of Australia.Credit: Jurgen Freund/Nature Picture Library/Science Photo Library
A nebular origin for the persistent radio emission of fast radio bursts
- By fromermedia@gmail.com
- . August 7, 2024
Zhang, B. The physics of fast radio bursts. Rev. Mod. Phys. 95, 035005 (2023). Article ADS CAS Google Scholar Michilli,
Coral giants sound the alarm for the Great Barrier Reef
- By fromermedia@gmail.com
- . August 7, 2024
Reimer, J. D. et al. Coral Reefs https://doi.org/10.1007/s00338-024-02504-w (2024). Article Google Scholar Nogrady, B. Nature https://doi.org/10.1038/d41586-024-01151-z (2024). Article Google Scholar
Engineered brain parasite ferries useful proteins into neurons
- By fromermedia@gmail.com
- . August 7, 2024
RESEARCH HIGHLIGHT 07 August 2024 Microbe found in cat poo could be harnessed to deliver large, complex proteins across the
Structure of the human dopamine transporter and mechanisms of inhibition
- By fromermedia@gmail.com
- . August 7, 2024
Bjorklund, A. & Dunnett, S. B. Dopamine neuron systems in the brain: an update. Trends Neurosci. 30, 194–202 (2007). Article
Dopamine reuptake and inhibitory mechanisms in human dopamine transporter
- By fromermedia@gmail.com
- . August 7, 2024
Carlsson, A. The occurrence, distribution and physiological role of catecholamines in the nervous system. Pharmacol. Rev. 11, 490–493 (1959). CAS