NATURE
the world’s highest court must weigh in strongly on climate and nature
- By fromermedia@gmail.com
- . August 8, 2024
For just a few more days, a window remains open for governments around the world to make their words matter.
Your microwave oven has its own microbiome
- By fromermedia@gmail.com
- . August 8, 2024
After reading this story, you might want to clean your microwave oven.Credit: Maksim Kostenko/Alamy ‘Extremophiles’ are organisms that can survive,
Oldest pyramid in Egypt shows signs of hydraulic building technique
- By fromermedia@gmail.com
- . August 7, 2024
Egypt’s oldest pyramid, erected about 4,500 years ago in Saqqara, might have been built using a hydraulic lift1. Access options
Our local research project put us on the global stage — here’s how you can do it, too
- By fromermedia@gmail.com
- . August 7, 2024
People travel from across South Korea to receive medical treatment in Seoul.Credit: Will & Deni McIntyre/Getty Later this year, South
Cobras and mambas and coral snakes, oh my! DNA shows their origins
- By fromermedia@gmail.com
- . August 7, 2024
Nature, Published online: 06 August 2024; doi:10.1038/d41586-024-02519-x A snake family that includes many venomous species arose in Asia, despite fossil
Fully forward mode training for optical neural networks
- By fromermedia@gmail.com
- . August 7, 2024
Experiments Free-space experimental system In the free-space FFM system, the light source of the optical computing was generated using a
Single-crystalline metal-oxide dielectrics for top-gate 2D transistors
- By fromermedia@gmail.com
- . August 7, 2024
As silicon (Si) field-effect transistors (FETs) approach the fundamental limits in scaling, new generations of semiconducting channels are required to
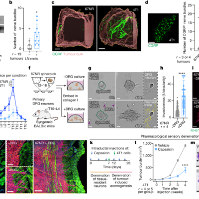
Neuronal substance P drives metastasis through an extracellular RNA–TLR7 axis
- By fromermedia@gmail.com
- . August 7, 2024
Ayala, G. E. et al. Cancer-related axonogenesis and neurogenesis in prostate cancer. Clin. Cancer Res. 14, 7593–7603 (2008). Article CAS
Unforeseen plant phenotypic diversity in a dry and grazed world
- By fromermedia@gmail.com
- . August 7, 2024
Université Clermont Auvergne, INRAE, VetAgro Sup, Unité Mixte de Recherche Ecosystème Prairial, Clermont-Ferrand, France Nicolas Gross, Raphaël Martin & Franck Jabot Environmental Sciences
Structures of the dopamine transporter point to ways to target addiction and disease
- By fromermedia@gmail.com
- . August 7, 2024
Nature, Published online: 07 August 2024; doi:10.1038/d41586-024-02435-0 Three studies of the human dopamine transporter reveal how it binds to molecules