NATURE
The mystery of Stonehenge’s central stone unearthed
- By fromermedia@gmail.com
- . August 14, 2024
Download the Nature Podcast 14 August 2024 In this episode: 00:48 The mystery of Stonehenge’s Altar Stone Stonehenge’s central stone
A Scottish origin for Stonehenge’s Altar Stone
- By fromermedia@gmail.com
- . August 14, 2024
Stonehenge, the Neolithic stone circle on Salisbury Plain in southern England, has captivated archaeologists, antiquarians and sightseers for centuries. For
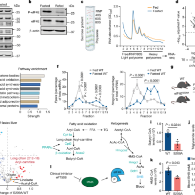
Remodelling of the translatome controls diet and its impact on tumorigenesis
- By fromermedia@gmail.com
- . August 14, 2024
de Cabo, R. & Mattson, M. P. Effects of intermittent fasting on health, aging, and disease. N. Engl. J. Med.
A Scottish provenance for the Altar Stone of Stonehenge
- By fromermedia@gmail.com
- . August 14, 2024
Bevins, R. E. et al. Constraining the provenance of the Stonehenge ‘Altar Stone’: evidence from automated mineralogy and U–Pb zircon
Mitochondrial complex I promotes kidney cancer metastasis
- By fromermedia@gmail.com
- . August 14, 2024
Patient infusions The Institutional Review Board (IRB) at the University of Texas Southwestern Medical Center monitored and approved all conducted
Stonehenge’s enigmatic centre stone was hauled 800 kilometres from Scotland
- By fromermedia@gmail.com
- . August 14, 2024
Stonehenge, the Neolithic stone circle on Salisbury Plain in southern England, has captivated archaeologists, antiquarians and sightseers for centuries. In
The genomes of all lungfish inform on genome expansion and tetrapod evolution
- By fromermedia@gmail.com
- . August 14, 2024
Meyer, A. et al. Giant lungfish genome elucidates the conquest of land by vertebrates. Nature 590, 284–289 (2021). Article ADS
Growth of complete ammonia oxidizers on guanidine
- By fromermedia@gmail.com
- . August 14, 2024
Gene collection and functional classification Supplementary Table 11 contains details for the collection and analyses parameters of each gene family
Black holes regulate cool gas accretion in massive galaxies
- By fromermedia@gmail.com
- . August 14, 2024
Cosmology We adopted a Chabrier initial mass function (IMF)31 to estimate star formation rate and assumed cosmological parameters of H0 = 70 km s−1
A virtual rat tests theories of motor control
- By fromermedia@gmail.com
- . August 14, 2024
RESEARCH BRIEFINGS 14 August 2024 How the brain controls complex movements has been a mystery. Advances in artificial intelligence now